
研究背景
这项研究的背景聚焦于探索胆固醇和星形胶质细胞如何影响培养皮质神经元中GABA-A受体的脂质环境。GABAAR是大脑中快速抑制性神经传递的主要受体,其功能受到周围细胞膜脂质环境(如胆固醇和磷脂)的强烈影响。星形胶质细胞是大脑的支持细胞,负责提供营养物质、调节神经元功能,并可能通过分泌胆固醇等脂质影响神经传递。研究的目标是揭示GABA(伽马氨基丁酸)和星形胶质细胞分泌的胆固醇如何共同调节GABAAR的定位和功能,从而影响神经元兴奋性。这项研究尤其重要,因为GABA信号失调与多种神经系统疾病(如焦虑抑郁、癫痫和阿尔茨海默病)相关,而脂质环境可能是潜在的治疗靶点。
这项研究解决了以下几个关键问题,聚焦于GABA-A受体(GABAAR)在神经元中的脂质环境调控机制及其与星形胶质细胞和胆固醇的关系:
1. GABAAR脂质环境调控机制不明朗
GABAAR是大脑抑制性神经传递的核心受体,其功能高度依赖细胞膜的脂质环境(如脂质筏和PIP2簇),但GABA和脂质(如胆固醇)如何动态调节GABAAR的定位和功能尚不清楚。
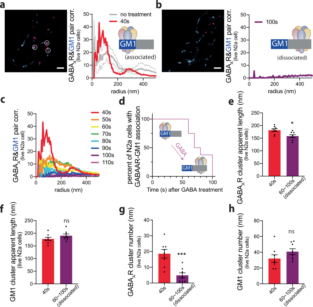
研究发现,GABA诱导GABAAR从富含胆固醇的脂质筏快速移动到PIP2簇(关联减少56% ± 13%,p<0.001),而星形胶质细胞分泌的胆固醇增强GABAAR与脂质筏的关联(原代神经元中增加35% ± 15%,p<0.05)。这揭示了GABAAR在不同脂质域之间的动态移动机制。

2. 星形胶质细胞在神经元功能调控中的作用不明
星形胶质细胞被认为通过分泌物支持神经元功能,但其分泌的胆固醇是否以及如何影响GABAAR的定位和功能缺乏系统性证据。
研究通过星形胶质细胞条件培养基(ACM)实验,证实ACM增加神经元胆固醇水平8% ± 1%(p<0.0001),并延迟GABAAR脱敏(从50秒延长至75秒,p<0.05),增加内吞作用(膜表达减少12% ± 3%)。此外,SREBP2基因敲除实验进一步证明,减少星形胶质细胞胆固醇合成会降低GABAAR与脂质筏的共定位75% ± 17%(p<0.01),明确了星形胶质细胞胆固醇的关键调控作用。

3. GABA信号与神经系统疾病的潜在联系不清
GABA信号失调与情绪障碍、癫痫和阿尔茨海默病等神经系统疾病相关,但脂质环境和星形胶质细胞在这些疾病中的作用尚未被充分探索,限制了新型治疗靶点的开发。
研究提供了证据,表明星形胶质细胞通过分泌胆固醇调控GABAAR的脂质环境,可能影响神经元兴奋性。这为理解GABA信号失调的机制提供了新视角,并提出胆固醇代谢可能作为治疗靶点。例如,研究提到情绪障碍与低GABA功能相关,而阿尔茨海默病中异常脂质水平可能加剧神经元过度兴奋。
这项研究解决了GABAAR脂质环境调控机制、星形胶质细胞胆固醇的作用、以及这些机制与神经系统疾病潜在联系的不明朗问题。通过揭示GABA和星形胶质细胞如何共同塑造GABAAR的脂质环境,研究不仅深化了对抑制性神经传递的理解,还为开发靶向胆固醇代谢的治疗策略提供了科学依据,尤其是在情绪障碍和阿尔茨海默病等领域。
这项研究创新性地使用了超分辨率显微镜(super-resolution microscopy)来揭示GABA-A受体(GABAAR)在培养皮质神经元中与脂质环境的动态相互作用,特别是在GABA和星形胶质细胞分泌的胆固醇调控下的纳米级定位变化。

1. 解决了传统显微镜的分辨率限制
传统荧光显微镜受限于光学衍射极限(约200-300纳米),无法清晰分辨细胞膜上纳米级(<100纳米)的脂质域(如脂质筏和PIP2簇)或GABAAR在这些域中的精确定位。GABAAR的动态移动和与脂质的相互作用发生在纳米尺度,传统方法难以捕捉这些细节。
研究采用了超分辨率显微镜技术随机光学重建显微镜,STORM,突破了衍射极限,分辨率可达10-50纳米。这使得研究能够直接观察GABAAR与富含胆固醇的脂质筏(通过神经节苷脂GM1标记)和PIP2簇的共定位变化,量化其在纳米级脂质域中的动态移动。
2. 量化GABAAR的纳米级动态移动
研究利用超分辨率显微镜定量分析了GABAAR在不同脂质域之间的快速移动,特别是在GABA刺激下的动态变化。
实验中,超分辨率成像显示GABA处理后,GABAAR与GM1(脂质筏标记)的共定位减少56% ± 13%,表明GABAAR从富含胆固醇的脂质筏快速移向PIP2簇。
这种纳米级分辨率允许研究者捕捉到GABAAR在膜上的空间分布变化,揭示了GABA诱导的移动是可逆的,且依赖于PIP2簇与脂质筏的纳米级分离。
这是首次在纳米尺度上系统性量化GABAAR与特定脂质域的动态关联,填补了传统显微镜无法解析的知识空白。

3. 揭示星形胶质细胞分泌物的调控作用
超分辨率显微镜被用来研究星形胶质细胞条件培养基(ACM)如何通过分泌胆固醇改变GABAAR的脂质环境。
研究发现,ACM处理后,GABAAR与GM1的共定位在原代神经元中增加35% ± 15%(p<0.05),在N2a细胞中增加137% ± 50%。超分辨率成像精确捕捉了这些变化,显示ACM增强了GABAAR在脂质筏中的锚定。
通过SREBP2基因敲除(减少星形胶质细胞胆固醇合成),超分辨率成像进一步证实GABAAR与GM1的共定位减少75% ± 17%,突显了胆固醇的调控作用。
超分辨率技术不仅揭示了星形胶质细胞分泌物对GABAAR定位的影响,还提供了纳米级证据,证明胆固醇是关键调控因子。
4. 结合多重标记和定量分析
研究通过超分辨率显微镜结合多重荧光标记(例如GM1、PIP2和GABAAR的特定亚单位),实现了对复杂脂质-蛋白相互作用的同步可视化和定量分析。
使用抗体或荧光探针标记GABAAR的α或β亚单位、GM1(脂质筏标记物)和PIP2,超分辨率显微镜能够同时解析这些分子在膜上的空间关系。
定量分析(如共定位系数或分子密度)通过超分辨率图像进行,提供了高精度的统计数据,例如GABAAR与GM1或PIP2的共定位比例变化。
这种多重标记和定量方法突破了传统显微镜单一标记的局限,使研究能够全面描述GABAAR在不同脂质环境中的行为。

5. 支持功能与结构的关联
超分辨率显微镜的数据与电生理学结果结合,建立了GABAAR定位变化与其功能(如脱敏和内吞)之间的直接联系。
超分辨率成像显示ACM增强GABAAR与脂质筏的关联,而电生理学实验表明ACM延迟了GABAAR的脱敏,并增加内吞作用。
这种结构-功能关联依赖于超分辨率显微镜提供的纳米级定位数据,揭示了脂质环境如何通过改变GABAAR的定位影响其信号传递效率。
通过整合超分辨率成像和功能实验,研究创新性地展示了脂质环境对GABAAR功能的调控机制,为理解抑制性神经传递提供了新视角。
这项研究通过超分辨率显微镜创新性地解析了GABAAR在纳米级脂质域中的动态移动,揭示了GABA和星形胶质细胞胆固醇的调控作用。其创新点在于突破分辨率限制、定量分析纳米级定位变化、结合多重标记和功能实验,为理解抑制性神经传递和开发新型治疗靶点提供了重要见解。
基于本文的发现,未来研究可通过体内验证、疾病模型探索、其他受体研究、干预策略开发和成像技术优化,深入揭示星形胶质细胞胆固醇对GABAAR的调控机制。这些研究将深化对抑制性神经传递的理解,为情绪障碍、阿尔茨海默病等疾病提供新型治疗靶点,并推动神经元-胶质细胞相互作用的全面认识。长期来看,技术进步和多学科融合将加速这些发现的临床转化,胆固醇代谢可能成为神经系统疾病治疗的核心靶点,促进精准医学的发展。
原文链接
Scott B. Hansen
获得犹他州立大学学士学位、加利福尼亚大学圣迭戈分校(UCSD)博士学位,在洛克菲勒大学完成博士后研究,师从2003年诺贝尔化学奖得主Roderick Mackinnon。2012年加入斯克利普斯研究所任助理教授(独立PI),2018年起任分子医学和神经科学系副教授。作为课题负责人获得美国国立卫生研究院院长新创新奖(2013)在内的多项奖励。并在包括美国心脏协会、生物物理学会、神经科学学会、美国药理学和实验治疗学学会(ASPET)、美国生物化学与分子生物学学会(ASBMB)等多个专业协会任职。
Hansen实验室主要研究方向为麻醉/疼痛的分子机制研究、阿尔兹海默症等,近年研究主要致力于靶向离子通道的高通量药物筛选技术/平台开发。研究成果发表于Nature、PNAS等杂志,获得美国专利3项。
现已入职首都医学科学创新中心,开展实验室研究工作。
更多信息请查看:
Hansen实验室长期招聘博士后,详情请点击查看: